반응형
부가가치세(VAT) 신고 기간이 다가오면서 개인사업자 및 법인사업자는 반드시 신고 및 납부 기한을 확인해야 합니다. 신고 기한을 놓치면 가산세가 부과될 수 있으므로, 정확한 일정을 숙지하고 최적화된 신고 방법을 활용하는 것이 중요합니다.

1. 부가가치세(VAT)란?
부가가치세는 상품(재화) 거래 및 서비스(용역) 제공 과정에서 발생하는 부가가치(이윤)에 대해 과세하는 세금입니다. 사업자가 납부하지만 실제 부담자는 최종 소비자입니다.
부가가치세 계산 방식:
- 부가가치세 = 매출세액 - 매입세액
부가세 신고 대상
- 일반과세자 (개인사업자 및 법인사업자)
- 간이과세자 (연 매출 8,000만 원 미만 사업자)
- 신규사업자 (사업 개시일부터 신고)
- 폐업자 (폐업일 기준으로 신고)
- 영세율 사업자 (수출업체 등 부가세 면제 사업자)
참고: 미가공식료품 판매, 의료·교육 서비스 제공 등의 사업자는 부가세 면제됩니다.
2. 2025년 부가세 신고 및 납부 기한
| 과세기간 | 신고·납부 기간 | 대상자 |
|---|---|---|
| 제1기 (2025년 1월 1일 ~ 6월 30일) | 2025년 7월 1일 ~ 7월 25일 | 개인 일반사업자, 법인사업자 |
| 제2기 (2025년 7월 1일 ~ 12월 31일) | 2026년 1월 1일 ~ 1월 26일 (연장) | 개인 일반사업자, 법인사업자 |
간이과세자
| 과세기간 | 신고·납부 기간 |
|---|---|
| 2025년 1월 1일 ~ 12월 31일 | 2026년 1월 1일 ~ 1월 26일 (연장 적용) |

3. 부가세 신고 최적화 방법

전자신고 활용 (홈택스 및 손택스 앱)
- 국세청 홈택스 → 로그인 → '부가가치세 신고' 메뉴에서 신고 가능
- 전자세금계산서, 신용카드, 현금영수증 등 15종 미리 채움 기능 제공
모바일 신고 (손택스 앱 활용)
손택스 앱을 설치한 후 '부가가치세 간편신고' 메뉴에서 신고 가능합니다.
서면신고 (세무서 방문 또는 우편 제출)
부가가치세 신고서 및 첨부 서류를 세무서에 직접 제출해야 합니다.
4. 부가세 신고 기한 연장 가능 여부
연장 가능 사유
- 천재지변, 화재 등 재해 발생
- 사업자의 부득이한 사정으로 신고 불가능한 경우
신청 방법
- 홈택스 또는 세무서 방문 신청
- 연장 승인 시 가산세 면제 가능
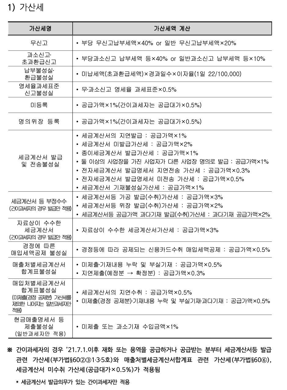
5. 부가세 신고 시 유의사항 및 가산세
부가세 신고 시 다음 사항을 유의하여 가산세를 내게되는 상황을 미리 방지할 수 있습니다.

6. 부가세 신고 관련 필수 사이트 및 문의처
- 홈택스 신고 및 납부
- 국세청 공식 홈페이지
- 국세상담센터 ☎126
알림: 부가가치세 신고 기한을 꼭 준수하세요! 신고가 어려운 경우 홈택스 전자신고 및 세무대리인 상담을 적극 활용하는 것이 좋습니다.
반응형
'세금 연말정산 부가세' 카테고리의 다른 글
| 2025년 프리랜서 종합소득세, 환급계산 방법 (1) | 2025.05.18 |
|---|---|
| 2025년 종합소득세 신고 마감일, 연장 정보 (1) | 2025.05.18 |
| 연말정산 환급금 조기 지급: 지급일 3월 18일! 신청방법 및 지급조건 조회 방법 (0) | 2025.03.05 |
| 연말정산 부양가족 기준 즉시확인 (+150만 원 아끼는 1분 체크리스트) (2) | 2025.01.20 |
| 2025 연말정산 간소화 서비스 완벽하게 뽑아먹기! (+환급 극대화 전략) (1) | 2025.01.18 |
| 가산세 피하는 2025 연말정산 모의계산 하는 법 (+직장인 모의 계산기) (1) | 2025.01.18 |
| 2025 연말정산 하는법 간소화 꿀팁과 용어 총정리 (0) | 2025.01.18 |